京都市特定共同住宅におけるごみ集積場所設置基準
ページ番号352475
2026年4月14日
(目的)
第1条 この基準は、「京都市中高層建築物等の建築等に係る住環境の保全及び形成に関する条例」(以下「条例」という。)第15条及び条例施行規則第10条の規定に基づき、安全で快適な住環境の保全及び形成を図るため、条例第2条第2項で定める特定共同住宅におけるごみ集積場所の設置に関して必要な事項を定めることを目的とする。
(定義)
第2条 この基準において使用する用語は、次項に定めるもののほか、「京都市ごみ集積場所使用基準」において使用する用語の例による。
2 この基準において、次の各号に掲げる用語の意義は、当該各号に定めるところによる。
(1) 特定共同住宅 共同住宅(他の用途と併せたものを含む。)の用途に供する建築物のうち、階数が3以上で、かつ、住戸の数が15以上のものをいう。
(2) 市収集 本市による定期収集をいう。
(3) 業者収集 京都市一般廃棄物処理実施計画で定める「燃やすごみ」及び「資源ごみ(拠点で回収するものを除く。)」を一般廃棄物収集運搬業許可業者によって収集することをいう。
(4) コンテナハウス ごみを貯留したコンテナを保管する施設をいう。
(事前協議)
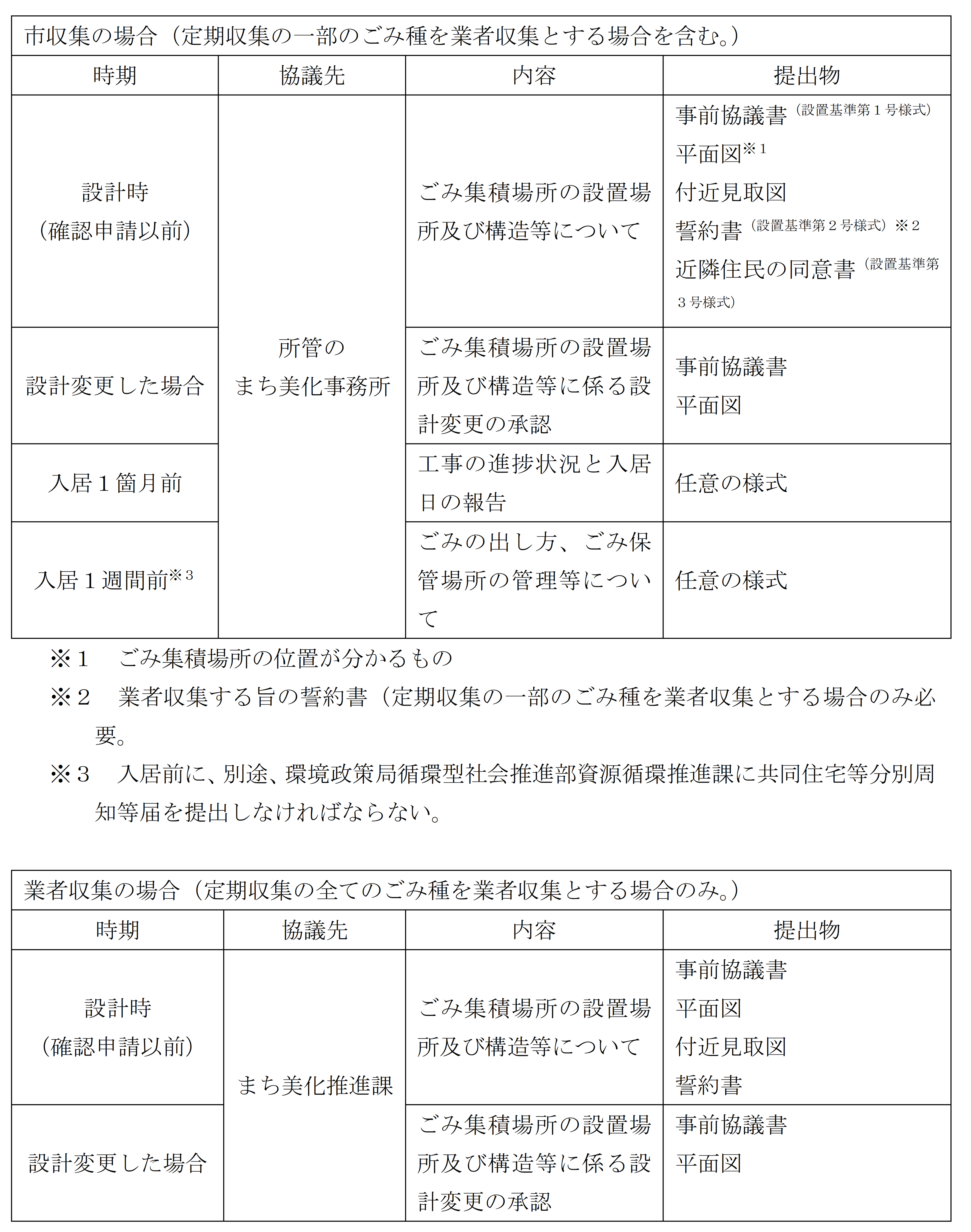
第3条 特定共同住宅を新築しようとする者(以下「施主」という。)は、第4条又は第5条で規定するごみ集積場所の設置における規定を遵守のうえ、少なくとも次に掲げる各時期に、京都市環境政策局と事前に協議しなければならない。なお、事前協議で提供された情報は、本市で届出を義務付けている共同住宅等分別周知等届の届出状況の確認等に使用する場合がある。

2 前項の事前協議後、収集形態に変更があった場合は、直ちにまち美化事務所に報告すること。なお、業者収集から市収集に変更となる場合にあっては、ごみ集積場所の位置等が収集作業に支障があると判断した場合は、ごみ集積場所の変更の指示等を行う場合がある。
(市収集の場合におけるごみ集積場所の基準)
第4条 ごみ集積場所は次の各号の基準に従って設置しなければならない。なお、店舗又は事務所等と併せて居住の用に供する建物の場合は、家庭から排出されるごみとそれ以外のごみが、各別に保管できるごみ集積場所を設置すること。
(1) 住戸の数が30以上の場合
「燃やすごみ」及び「資源ごみ(拠点で回収するものを除く。)」ともに敷地内に設置しなければならない。
(2) 住戸の数が30未満の場合
ア 「燃やすごみ」は敷地内に設置しなければならない。
イ 「資源ごみ(拠点で回収するものを除く。)」については、原則、既存の定点を使用することとし、現に当該定点を使用する者の同意を得たうえで、事前協議書と併せて、近隣住民の同意書(設置基準第3号様式)を所管の事務所に提出しなければならない。なお、地域住民等と共同でごみ集積場所を使用することで通行等に支障が生じるなど、既に使用されているごみ集積場所の使用が困難な場合は、別途、まち美化事務所と協議すること。
2 立地等を理由として、前項の基準を満たすごみ集積場所の設置が困難な場合、近隣住民の了承を得た場合に限り、各号の基準を満たさないごみ集積場所を設置することができる。
3 ごみ集積場所の構造・付帯設備等は、次の各号のとおりとする。
(1) 住戸の数が60以上の場合は、第3号で規定するコンテナを使用しなければならない。なお、単身世帯向け共同住宅の場合は、別途、まち美化事務所と協議することとする。
(2) コンテナを使用しない場合で、ごみ集積場所を敷地内に設置する場合の構造・付帯設備等は、次の基準を満たさなければならない。
ア ごみ集積場所は、収集車が横付けできる場所に設置すること。
イ ごみ集積場所を収集車が横付けできない場所に設置する場合は、収集日当日に管理人等が集積したごみを収集可能な場所へ持ち出すなどの措置を講じること。
ウ ごみ集積場所は、建物の規模、戸数及び世帯構成等を考慮し、排出量に応じた適切な面積を確保すること。
エ ごみ集積場所の周囲に囲いを設ける場合は、形状等について別途、まち美化事務所と協議すること。
オ ごみ集積場所内の清潔を保持すること。
カ その他本市の指示に従うこと。
(3) コンテナを使用する場合におけるごみ集積場所の構造・付帯設備等は、次の各号の基準を満たさなければならない。
ア コンテナの仕様は、次のとおりであること。
(ア) よう量は、0.6m3とすること。
(イ) 大きさは、次のとおりとすること。
(ウ) 材質は、FRP又はこれと同等に軽量で衝撃に強いものとすること。
(エ) 底部に、ストッパー付旋回車輪4個及び栓付の排水口を取り付けること。
(オ) 収集車両の傾倒装置との着脱が、安全かつ容易に行えるものであること。
イ コンテナの設置台数は、概ね12世帯に1台以上とすること。
ウ コンテナの運搬通路及び収集作業箇所は、水平に舗装することとし、勾配や段差はつくらないこと。
エ コンテナハウスは、収集車両の停止する場所に面して設置すること。コンテナハウスを収集車両の停止する場所に面して設置できない場合は、収集日当日、管理人等が収集車両の停止する場所まで運搬すること。
オ 風雨によるごみの飛散・流出防止のため、コンテナハウスは周囲に囲いを設けるとともに、屋根を設置すること。
カ コンテナハウスは、臭気対策として、換気ができる構造とすること。
キ コンテナハウス内の清潔を保持するため、床面は舗装し、水洗のための給排水設備を設けること。
ク 必要に応じ、コンテナハウスに照明設備を設けること。
ケ その他本市の指示に従うこと。
4 ごみ集積場所の設置位置等については、安全かつ効率的な収集作業を行うため、十分に安全性を確保できるよう配慮すること。なお、敷地内を収集車両が走行する必要がある場合は、次の各号の要件を満たさなければならない。
(1) 原則としてバック走行は行わないため、収集車両が前進のままでごみ集積場所等へ進入し、通り抜けができる通路などを設けること。なお、敷地の形状によっては、ターンテーブルなど安全な通行に必要な設備を設けること。
(2) 収集車両の進入路は、幅員4m以上とすること。
(3) 敷地内への出入口は、できる限り歩行者等の通行が少ない場所とし、走行経路の交通規制等を十分考慮して設置すること。また、車両の出入りに際して、歩行者等の安全を確保するため、カーブミラーなど適当な設備を設置すること。
(業者収集の場合におけるごみ集積場所の基準)
第5条 第4条で規定する内容を参考にしたうえ、建物の規模、戸数、世帯構成及び収集頻度等を考慮し、排出量に応じた適切な面積を確保するなど、安全で快適な住環境の保全及び形成を図ることができるごみ集積場所を敷地内に設置しなければならない。
(ごみ集積場所の管理)
第6条 ごみ集積場所の管理に当たり、施主は、次の各号について遵守しなければならない。
(1) 事前協議の報告内容に基づいてごみ集積場所を管理し、また管理に協力すること。
(2) その他、以下の事項を遵守すること。
ア ごみ集積場所に関する責任者(連絡者)を明確にすること。
イ ごみ集積場所及びその周辺を清潔に保つこと。
ウ 収集作業の支障となる車両等の障害物を、収集車の走行ルート及び作業箇所に放置しないよう管理すること。
エ ポール・バリカー等を設置する場合は、収集日に収集車が入れるよう措置を講じること。
オ 本市の分別ルール等を入居者に周知するとともに、入居者の入居前までに、共同住宅等分別周知等届を本市に届け出ること。
カ コンテナ収集の場合で、コンテナを作業箇所まで持ち出すことを事前に定めている際は、収集日当日の朝、収集車が来るまでに必ず所定の箇所まで持ち出すこと。
キ コンテナ収集の場合、コンテナは使用を重ねるとスチールパイプの歪曲やキャスターの腐食等が生じるため、定期的に点検するとともに不良箇所については、早急に補修・補強を行うこと。
ク コンテナ収集の場合、コンテナの破損等については、本市に故意又は重過失があるものと認められる場合を除き、本市は補償しないものとする。
2 前項の管理責任を遂行しない場合、あるいは収集作業上の支障があると認められる場合は、必要な措置を講じるよう指導することがある。
(資源の分別・リサイクルに向けた取組)
第7条 資源の分別・リサイクルに向けて、可能な限り、市コミュニティ回収制度に登録すること。
附 則
この基準は、令和8年4月1日から施行する。様式

- PDFファイルの閲覧には Adobe Reader が必要です。同ソフトがインストールされていない場合には、Adobe 社のサイトから Adobe Reader をダウンロード(無償)してください。
関連コンテンツ
まち美化推進課が所管する要綱等
- 京都市コミュニティ回収の登録及び助成金交付要綱
- 京都市使用済てんぷら油回収事業助成金交付に関する要綱
- 京都市不法投棄監視カメラ等貸与に関する要綱
- 美化推進協定の締結及び支援に関する要綱
- 京都市まちの美化実践活動助成要綱
- 京都市美しいまちづくり推進本部設置要綱
- 京都市ごみ収集福祉サービス業務取扱要綱
- 京都市緊急くみ取り実施要綱
- 京都市観光トイレ設置要綱
- 京都市防鳥用ネット貸与要綱
- 京都市防鳥用ケージ使用基準
- 京都市防鳥用ケージ購入助成金交付要綱
- 新たに京都市に転入された市民に対するごみ減量等の啓発に係る実施要綱
- 京都市マーケット回収の登録及び助成金交付要綱
- 京都市ふん尿処理手数料減額に関する実施要綱
- 京都市環境政策局所管の公衆便所における防犯カメラの運用に関する要綱
- 京都市ごみ収集業務評価推進会議開催要綱
- 京都市ごみ集積場所使用基準
- 京都市特定共同住宅におけるごみ集積場所設置基準
お問い合わせ先
京都市 環境政策局循環型社会推進部
電話:【資源循環推進課】075-222-3946【まち美化推進課】075-222-3952、美化・し尿担当075-222-3953【廃棄物指導課】075-222-3957
ファックス:【資源循環推進課】075-213-0453【まち美化推進課】075-213-4961【廃棄物指導課】075-221-6550




